Стерео усилитель 600 Ватт

Параметры усилителя:
Максимальная выходная мощность при 8 Ом: 300 Ватт
Максимальное напряжение питания: ±38V … ±40В
Рекомендуемое напряжение питания: ±30В … ±35В

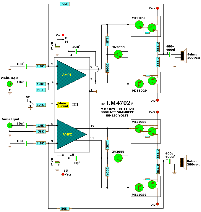
Схема усилителя собрана на микросхеме LM4702, производства National Semiconductors и транзисторах MJ11029-MJ11028, что обеспечивает высокое качество усилителя мощности. Усилитель разработан для требовательных потребителей в профессиональных аудио устройствах.

Выходная мощность усилителя может быть уменьшена путем уменьшения напряжения питания.

В микросхеме есть встроенная тепловая защита, микросхема отключается, когда температура кристалла превышает 150 °C.

Блок питания усилителя:

 Темброблок:

Активный темброблок:

 Скачать даташит LM4702